热线电话:13703968708
核心分类调整
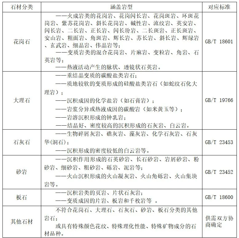
新标准增加了石材分类,将天然石材按照岩石类型、物理性能明确划分为6大类,各类石材的岩石类型和材料物理性能见下表。

新增说明:设立"其他石材"类目,为名贵石材和特殊性能品种等提供灵活应用通道。
主要技术修订
术语体系更新
更改了花岗石、大理石、石灰石、砂岩和板石的定义——增加了其他石材的术语和定义。
删除了天然装饰石材、天然饰面石材、天然饰面板材、品种、风化5个一般术语。
删除了碱性长石、斜长石、白云母、黑云母、橄榄石、黄铁矿、褐铁矿、磁铁矿、显晶质结构、隐晶质结构、玻璃质结构、等粒结构、斑状结构、鲕状结构、碎屑结构、生物结构、块状构造、带状构造、 片麻状构造、橄榄岩、辉长岩、辉绿岩、玄武岩、闪长岩、花岗岩、白云岩、石灰岩、鲕状灰岩、生物碎屑灰岩、竹叶状灰岩、叠层灰岩、大理岩、蛇纹石化大理石、片麻岩的术语和定义,更改了岩浆岩(火成岩)、石英、长石、云母、角闪石、辉石、方解石、白云石、蛇纹石、沉积岩、变质岩的术语和定义。

技术指标升级
删除了开采术语中料石和规格料的术语和定义;增加了回采率、长条块石、地铺料和荒料率的术语和定义;更改了开采(回采)、采场和剥离的术语和定义。
删除了加工术语中锤击和棱的术语和定义;增加了表面加工、蘑菇面、菠萝面、荔枝面、龙眼面、剁斧、哑光、刷磨、机刨、机割自然、水刀加工、补强加工、背网、背筋、增色、防水、防污、雕刻加工、刻字、线雕、影雕、浮雕、沉雕、圆雕、透雕、嵌雕、贴画、拼花、开孔、开槽、边加工、撇底、对花的术语和定义;更改了滚磨(球磨和振磨)、自然面(劈裂和自然劈裂)、粗磨(研磨)、磨光(抛光)、酸洗(酸蚀)、水冲(水喷)、补胶(渗透性修补)、修补(粘接修补)、结晶(再结晶硬化处理)的术语和定义。
更改了性能术语中装饰性、花纹和光泽度的术语和定义;删除了缝合线、色斑色线、结核、污点和坑窝的术语和定义;增加了色调和尺寸偏差的术语和定义。
应用场景拓展
新增干挂板、石材马赛克等多种产品定义,覆盖建筑、装饰等多领域。
更改了产品术语中广场石和路面石等的定义;删除了剁斧板、锤击板、烧毛板和机刨板的术语和定义;增加了弧面板、薄板、干挂板、瓦板、墙石、台面板、罗马柱、石材马赛克、石门套、石窗套、壁炉、洗涤盆、楼梯板、路沿石、盲道石、水拴、水沟石、石材家具、止车石、石雕石刻品、石喷泉、石花盆、庭院石灯笼、石塔和石材工艺品25个产品的术语和定义。
更改了性能术语中装饰性、花纹和光泽度的术语和定义;删除了缝合线、色斑色线、结核、污点和坑窝的术语和定义;增加了色调和尺寸偏差的术语和定义。
增加了安装术语中的单体挂件、组合挂件、背栓组合挂件和样板房的术语和定义。
